News

Defining the hypoxic thresholds that trigger blood-brain barrier disruption: the effect of age

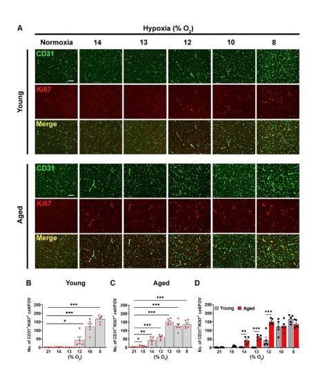
In this study, San Diego BioMed’s own Milner lab – researchers Arjun Sapkota, Sebok Halder, and Richard Milner – “investigated how aging affects the brain’s vulnerability to low oxygen, or Hypoxia.”

“They identified specific oxygen levels that disrupt the Blood Brain Barrier. These findings are important for understanding age-related cognitive decline and the potential risks faced by individuals with chronic oxygen-limiting conditions such as Asthma, Sleep Apnea, Emphysema, and Heart Disease.”

“Another key focus was Microglial activation, a sign of brain inflammation. Clinical trials exhibited higher microglial activation across all oxygen levels, including normal conditions. Chronic microglial activation is closely linked to neuroinflammation and has been implicated in diseases such as Alzheimer’s. While the rate of blood vessel formation was constant across ages, the degree of BBB disruption increased sharply with age, suggesting that repair mechanisms may weaken over time.”

Learn More in Aging Journal: https://www.aging-us.com/article/206241/text

Overview in News Medical: https://www.news-medical.net/news/20250603/Aging-increases-brain-vulnerability-to-mild-hypoxia-and-blood-brain-barrier-disruption.aspx

We need your help


Our research programs are funded primarily by grants from the National Institutes of Health (NIH). Private donations help to accelerate the progress of research through the purchase of laboratory supplies and equipment or the recruitment of additional laboratory personnel. Thank you!

Donate Now